MI&Morketing 4.11监测:扎克伯格称不向广告商出售数据;张一鸣发道歉信;腾讯30亿投入微视;滴滴外卖称无锡市场第一
每日监测

MI&Morketing 4.11监测:扎克伯格称不向广告商出售数据;张一鸣发道歉信;腾讯30亿投入微视;滴滴外卖称无锡市场第一

Morketing · 2018-04-12 10:29

【摘要】

中文媒体

1.扎克伯格:我们不向广告商出售数据

Facebook创始人兼CEO马克-扎克伯格周二在美国国会作证时表示,与公众普遍误解的相反,Facebook从未向广告商出售数据。扎克伯格表示:“有一种非常普遍的误解,我们把数据卖给广告商,但情况并非如此。我们允许广告商告诉我们他们想接触(哪些用户),然后由我们来放广告。”

2.张一鸣:内涵段子被关停是因为产品走错了路,责任在我

今日头条创始人兼CEO张一鸣针对“内涵段子”关停发表致歉信。他表示:“今日头条将永久关停‘内涵段子’客户端软件及公众号。产品走错了路,出现了与社会主义核心价值观不符的内容,没有贯彻好舆论导向,接受处罚,所有责任在我。”并称,今后会将正确的价值观融入技术和产品,并整治社区秩序,优化社区氛围。

3.抖音正式上线反沉迷系统,帮助用户管理时间

抖音官方账号今天发布的一则海报显示,本周内,抖音正式上线第一期反沉迷系统。据悉,安卓最新版本已经全量发布,苹果版本还在发布过程中。抖音将成为国内首个上线反沉迷系统的短视频产品。抖音产品负责人王晓蔚表示,目前这一系统还在初级阶段,后续还将根据实际运行情况,考虑对具体提示时间进行调整。

4.滴滴外卖称在无锡市场第一,美团轻松回应:你又不是个演员

36氪讯,针对日前“滴滴无锡份额第一”的消息,美团外卖发布海报轻松回应:“没意见,我只想看看你怎么圆”,改编了《演员》的歌词,暗讽滴滴外卖在演戏,同时宣称美团外卖无锡市场稳居第一。据悉,目前滴滴外卖在无锡每天订单量仅有3万到5万单,与滴滴自己所宣称的33.4万相差甚远。

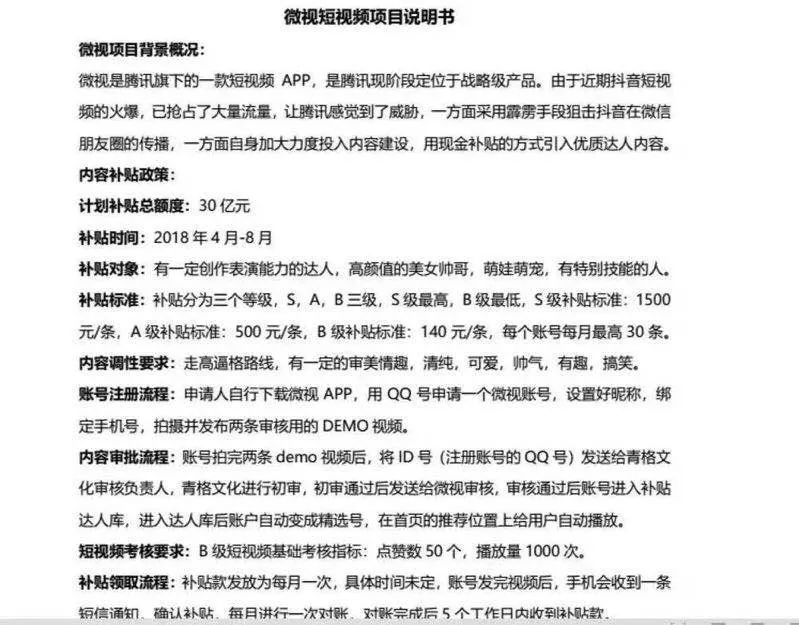
5.腾讯30亿加快对自家短视频微视的投入

4月10日下午,朋友圈流传着一张腾讯30亿元补贴微视的截图内容。其中,截图中明确写了腾讯对抖音的反击,以及具体的补贴时间、对象和标准。

6.米未传媒回应《奇葩大会》第二季下架:需要等消息

据新浪科技报道,近日有网友发现,《奇葩大会》第二季已经从爱奇艺下架。节目制作方米未传媒对此回应称,因不可抗力下架,需要再等待消息。

7.联想召开全球誓师大会,杨元庆:PC业务今年要重返第一

据新浪科技报道,联想2018年全球誓师大会在美国罗利启幕。联想集团董事长兼CEO杨元庆宣布,未来一年联想将聚焦四场战役:PC业务重返第一;移动业务重回健康业务模式;数据中心业务实现可持续的盈利性增长;AI构建起竞争优势。

8.库克:隐私是一种人权,苹果不会出现Facebook的情况

据新浪科技报道,Facebook数据泄露丑闻使得个人隐私再次成为科技领域的热门话题。苹果公司CEO蒂姆·库克最近重申了自己对于个人隐私的看法。他说:“我们十分注重用户体验。并且我们不干涉用户的私人生活,我认为这是对个人隐私的侵犯。”库克并表示:“隐私对于我们来说是一种人权,是一种公民自由。这对美国人来说是特别的,你知道的,这就像言论自由和出版自由一样,隐私对于我们来说是一种权利。”

9.派杰:逾八成美国青少年青睐iPhone而非Android手机

据新浪科技报道,华尔街投行派杰公布最新的“青少年调查”报告称,目前82%的美国青少年拥有iPhone手机,这一比例创下了该调查历史上的最高水平。派杰对美国40个州的青少年进行了调查,受访者的平均年龄为16岁。相比之下,在派杰于去年秋季进行上一次调查时,拥有iPhone的青少年占比为78%,创下了当时的历史最高纪录。

10.YouTube大量MV被恶搞或消失,黑客威胁:会继续做

据TheVerge报道,日前,YouTube遭到了黑客攻击,大量的音乐MV被破坏或者消失了。其中一名参与攻击的黑客表示,他们可以使用脚本来批量篡改视频。与此同时,黑客组织的另一名成员威胁要取消美国宇航局的YouTube频道,以及有争议的保罗兄弟洛根和杰克频道。

11.《偶像练习生》9学员又签下Nine Percent代言

通过《偶像练习生》出道的 9 名学员以组合形式拿下第一个代言。美图继 Angelababy 杨颖后,又签下了 Nine Percent。唔,还是挺符合品牌调性和受众的吧。

12.肯德基天生翅粉

我们人数成谜,我们默契如一,我们生而不同,一个手势,就能认出彼此。

#天生翅粉#,用热爱缔造翅粉乌托邦,人设无限,次元无界,尊重个体,崇尚多元。#天生翅粉#,让我们一起放飞胃口——翅粉乌托邦欢迎你!

英文媒体

1.品牌请优先考虑消费者在移动端的体验

People check their phones every 15 minutes on average, about 47 times a day, even if they have no alerts or notifications, according to a Deloitte study. And that number has remained steady for the past few years.

Mobile isn’t just the first screen or the only screen — it’s become part of everyday consumer behavior. It’s the device they reach for when they need to make decisions at any moment about what to buy, where to go or what to do.

2.消费者需要个性化的广告的需求

Seven in 10 consumers expect a personalized experience from the brands they encounter,according to a survey of 3,000 Americans and Britons that Conlumino conducted in 2014.

While that’s not shocking, this need for personalization can impact a customer’s loyalty and is a challenge that brands big and small still struggle with daily.

For nearly a decade, marketing and publishing departments have responded to this demand by using data management platforms — or DMPs — to organize customer data and deploy that information for tailored advertisements.

These days, however, customers want more than just targeted ads. They expect top-to-bottom personalization every time they interact with a brand — whether they’re calling a company’s helpline, viewing content in a mobile app or watching an in-flight commercial.

3.John Hancock 减少电视广告开始拥抱数字广告

In 2016, financial services brand John Hancock spent 80% of its media dollars on linear television.

Two years later, the brand eschewed TV ads to launch an all-digital awareness campaign last month for its retirement planning services.

That abrupt pivot to digital was driven by a need to find a more addressable audience outside of the traditional age and demo brackets the brand had previously relied on, said Kate Ardini, VP of brand strategy and advertising at John Hancock.

“We needed to be more digital to understand where our customer is,” she said. “We were being outspent by competitors significantly, and looking at consumer behavior, we didn’t have to be in TV anymore.”

4.面对品牌安全,成立了行业联盟APB

Brand safety has become such a hot-button issue for advertisers that competing holding companies and agencies are ditching their territorial natures to fight it together.

The 4As said Tuesday it has formed an industry consortium called the Advertiser Protection Bureau (APB), a cross-holding company and agency effort to better share knowledge around brand safety incidents and how to combat them.

Today, brand safety is managed as a tightly controlled effort within client teams and often touted as a competitive advantage for agencies, said Joshua Lowcock, who was appointed UM’s chief brand safety officer on Monday and was instrumental in forming the consortium.

本文转载自『Morketing』,作者:Morketing,Morketing经授权发布,转载或内容合作请点击版权说明,违规转载法律必究。

已有1人收藏

已有1人点赞

发表评论

请先后参与评论

已有0